As companies increasingly depend on real-time insights to maintain reliable operations, handling missing data correctly has become essential for accurate anomaly detection. Missing data often tells a story of its own—sometimes it’s just noise, but other times it’s the most critical signal.
This brings to mind the classic example of survivorship bias from World War II. Analysts studied bullet holes on planes that returned from combat and initially wanted to add armor where they saw the most damage, such as the wings. A statistician pointed out that the real danger appeared in what they didn’t see—the planes that never returned because hits to the engine or cockpit had brought them down. Those “missing” planes revealed where the armor was truly needed.
Similarly, in modern monitoring, the absence of data can be more significant than the data itself. In this post, we explore recent improvements to the Amazon OpenSearch Service Anomaly Detection plugin, inspired by Klarna’s real-world monitoring use case, where sometimes “no data” proves to be important data.
Introduction
Anomaly detection in Amazon OpenSearch Service enables users to automatically identify unusual patterns and behaviors in their data streams. This powerful capability has become an essential tool for many organizations seeking to monitor system health, detect issues early, and maintain operational excellence.
However, we identified customer use cases that were not well handled by the Anomaly Detection plugin, particularly scenarios with missing or insufficient input data.
This post highlights key enhancements to the Anomaly Detection plugin model, explains how they address these challenges, and illustrates their impact through practical examples from real-world monitoring use cases.
The challenge
Klarna, the global digital bank and flexible payments provider, operates a large ecosystem of consumer and merchant integrations that demand high reliability and real-time insight. To maintain the highest level of quality and uptime across this ecosystem, Klarna continuously monitors its integrations and transactions using a variety of systems designed to track performance and detect issues in real time.
Klarna’s monitoring use cases involve a wide range of business and transactional metrics, analyzed across many dimensions such as markets, regions, product features, and integrations. The combination of these factors results in extremely high-cardinality time-series data—a scale where efficient aggregation and anomaly detection become both technically challenging and cost sensitive.
When migrating one of their real-time monitoring systems, Klarna evaluated several alternatives and found OpenSearch to be a promising candidate. Its flexible query model and scalable architecture made it particularly appealing for handling complex, high-cardinality data dimensions while maintaining granular visibility across merchant and partner integrations. During testing, they confirmed that OpenSearch performed well in detecting many types of anomalies.
However, they encountered a limitation in one of their most critical monitoring use cases. Consider a scenario where you want to monitor the transactional flow across multiple systems in real time. The goal is to receive alerts when traffic becomes anomalous—e.g., if the transaction rate drops unexpectedly or stops completely. When Klarna deployed various OpenSearch anomaly detectors, they observed that the detectors successfully identified sudden drops as long as the monitored metric stayed above zero. However, when the traffic for a specific high-cardinality entity stopped entirely while the overall data stream continued to operate normally, no anomaly notifications were triggered for that entity.
Example scenario
To investigate further, the Klarna team set up a production-like test environment where synthetic events were generated and ingested into an OpenSearch cluster in real time. In the following example, the graph shows the event count for one of the monitored entities, identified as merchant_ab12. During testing, they temporarily deactivated event generation for that entity, resulting in a clear drop that lasted approximately 30 minutes, as shown in the following image.
Before performing this test, they had deployed an OpenSearch anomaly detector configured with a 5-minute detection interval. As mentioned earlier, the detector correctly identified drops as long as the metric did not reach zero. In this test scenario, the complete drop occurred between two detector runs, causing the system to miss the anomaly entirely.
Even while the metric remained at zero for several intervals, the detector continued to execute but failed to report any anomalies. When the input stream resumed about 30 minutes later, the detector finally identified an anomaly—not because it recognized the earlier drop, but because the traffic had started again and the metric rose above zero. The black line indicates the metric aggregation for each 5-minute interval. Notice that no data points were recorded while the metric was at zero. Instead of flagging the anomaly at the onset of the drop around 16:10 (as clearly visible in the data and the graph above), the detector reported it later, at approximately 16:35, corresponding to the start of the recovery phase, as shown in the following image.
Upon further investigation, the team found that this behavior was rooted in how the underlying value_count aggregation was being used within the detector’s implementation. Instead of representing a missing event as a metric value of zero, the detector treated the absence of data as a signal to pause detection entirely. This led to an outcome that felt unintuitive to users, as a count of zero should still be a valid and meaningful value to evaluate. In practice, this limitation made it impossible to detect anomalies precisely when the monitored metric dropped to zero—arguably the moment when detection was most critical.
The solution
Klarna’s experience highlighted a crucial question in anomaly detection: how should you handle missing data? The first and simplest strategy to consider is often to widen the detector interval. In many monitoring setups, a slightly longer interval is the cleanest way to reduce the number of empty data buckets. However, an interval that is too long makes detection too laggy for real-time use cases. When widening the interval is not an option, imputation is the preferred solution, but it must be handled with care—imputing over long gaps can introduce stale, unrepresentative information.
Studies have shown that anomaly detection methods perform significantly better on incomplete data when augmented with imputation techniques versus leaving gaps unfilled. Using the area under the ROC curve (AUC) as the evaluation metric—which measures the probability that an anomaly detector correctly ranks a randomly chosen anomaly above a randomly chosen nominal point—the study demonstrates that as the fraction of missing values ρ increases, AUC degrades for all approaches, but imputation methods degrade gracefully while the reduced method (which simply discards missing dimensions) fails catastrophically.
Specifically, as $$\rho$$ increases from 0 to 0.8, imputation methods maintain strong performance, with AUC declining only from 1.0 to approximately 0.8. In contrast, the reduced method’s AUC plummets from 1.0 to 0.5—equivalent to random guessing—at high missingness levels ($$\rho = 0.7, 0.8$$).
The “impute-then-detect” pipeline
With this context in mind, OpenSearch 2.17 introduced a configurable imputation feature. This new capability is powered by an “impute-then-detect” pipeline. At each detection interval, the system first completes the current feature vector using a policy-controlled imputer and only then scores the completed vector. The effectiveness of this pipeline hinges on the chosen imputation policy. The solution offers three strategies:
PREVIOUS(last known value): Use this when missing data should NOT trigger anomalies. This fills gaps by carrying the last observation forward, maintaining the continuous sequence that the anomaly detection model requires. It is particularly valuable for continuous event streams—such as application logs, clickstreams, or transaction logs aggregated by time—which often suffer from dropped events or blank intervals due to network issues, logging failures, or irregular sampling. By maintaining continuity, the detector can focus on identifying true anomalies (like unexpected spikes or dips) without being thrown off by transient gaps. Furthermore, this method is especially useful for multi-feature detectors where a single missing feature would otherwise cause the entire tuple to be discarded.ZEROorFIXED_VALUES: Use these when missing data SHOULD be treated as a potential anomaly. By filling in an impossible value that is rare in the historical distribution (e.g., zero or a large negative value such as −999), you make the imputed point stand out to the detector. This is critical for scenarios like missing data due to outages, where the absence of data itself is the signal you want to detect. This approach contrasts withPREVIOUS, which aims to make missing data blend in seamlessly.
To help you navigate these choices, the following decision tree summarizes when to use imputation and which method to select.
Example scenario
For Klarna, which needed timely alerts, the solution was to use this feature to treat missing value_count metrics as zero, as shown in the following image.

This change had a telling effect. Instead of the data gap being ignored, the system now imputes zeros, correctly identifying anomalies as the metric drops, as shown in the following image.
Algorithm sketch
Input: current tuple $$x_t$$ with missing index set $$M_t$$, last known complete tuple $$x_{t-n}$$ (for some $$n \ge 1$$), method $$m \in \{\texttt{ZERO}, \texttt{FIXED\_VALUES}, \texttt{PREVIOUS}\}$$
1. Select fill vector $$f$$:
– if $$m = \texttt{ZERO}$$ set $$f := 0$$;
– if $$m = \texttt{FIXED\_VALUES}$$ set $$f :=$$ user constants;
– else set $$f := x_{t-n}$$, where $$n$$ is the smallest integer $$\ge 1$$ such that $$x_{t-n}$$ is available (i.e., the most recent real value prior to $$t$$; default $$n=1$$).
2. For each $$j \in M_t$$ set $$x_t[j] := f[j]$$; retain originals elsewhere.
3. If there is a timestamp gap of $$g > 1$$:
– For $$k = 1, \dots, g-1$$, construct intermediate tuples $$x_t^{(k)}$$:
– $$x_t^{(k)} := f$$ for `ZERO`/`FIXED_VALUES`
– $$x_t^{(k)} := x_{t-n}$$ for `PREVIOUS` – Inject each $$x_t^{(k)}$$ into the shingle before updating deviations.
4. Normalize or difference the completed tuple to put features on a comparable scale and emphasize changes (e.g., per‑feature z‑score or simple $$x_t – x_{t-1}$$); then update the forest if the imputed fraction is acceptable.
5. Update data-quality metrics so prolonged imputation lowers confidence. We formalize this process in the [appendix](#appendix-data-quality-formalization).
Output: shingled, scaled point ready for scoring with deterministic imputed coordinates.
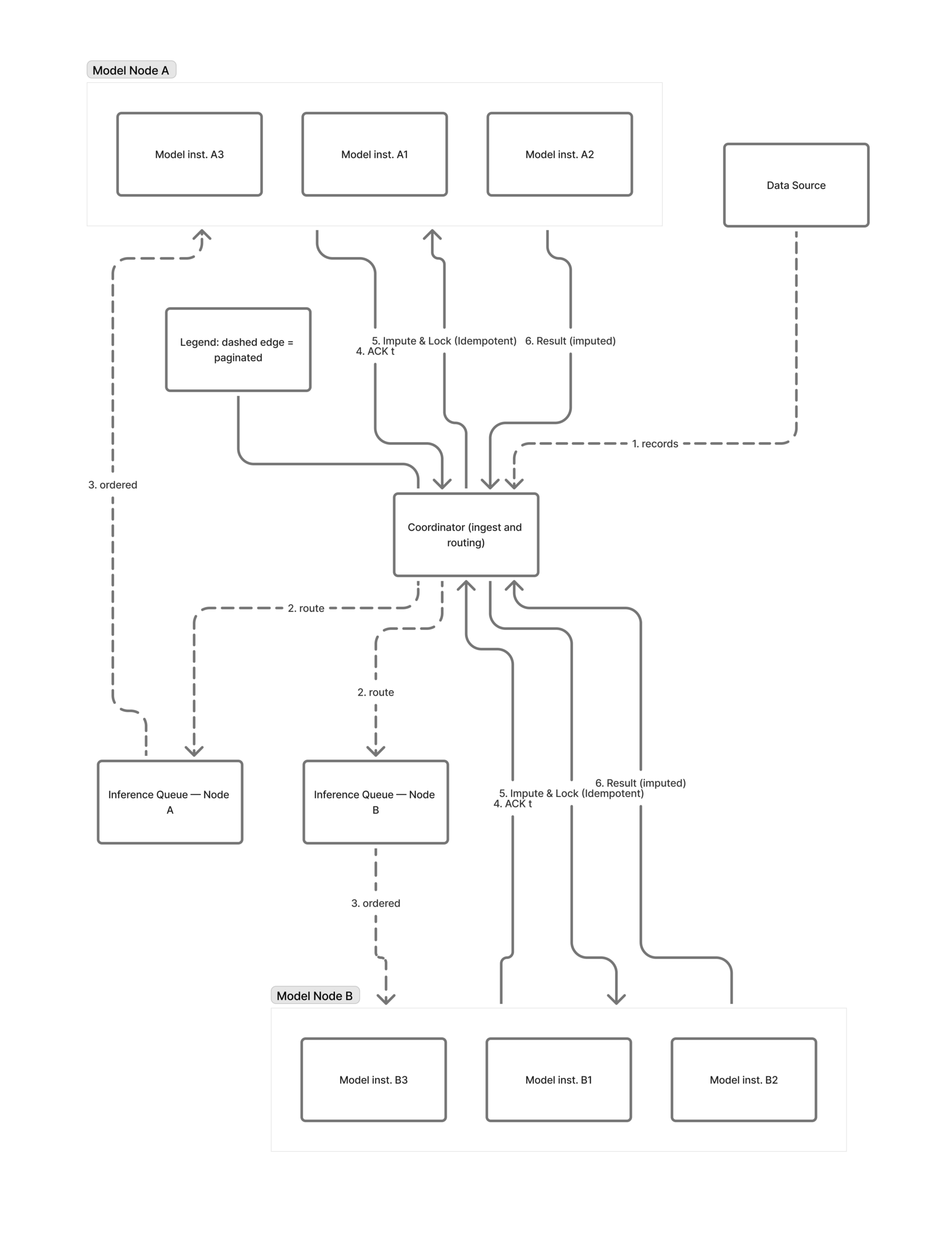
System architecture
Despite a large literature on time-series anomaly detection, much of it targets univariate, regularly sampled, offline settings. Support for multivariate, streaming, irregular timestamps, heterogeneous series, and missing data—especially in combination—is thinner in mainstream tools and many academic baselines. The system is designed for the challenging real-world regime of streaming, multivariate series with irregular timestamps and missing values.
With that context, we now turn to the architecture that makes these guarantees concrete at scale. The system is a distributed pipeline that processes each incoming data point within minutes. At a high level, it consists of three main components:
- Coordinator node: This node orchestrates the data flow. It retrieves time-stamped records from the source, aggregates them into metric streams, and assigns each stream to a specific model node. By using the model ID as the partition key, it ensures that every time series has a deterministic and stable owner.
- Model nodes: Each model node hosts tens of thousands of independent model instances. Every instance is dedicated to a single time series and maintains its own state, allowing for embarrassingly parallel execution. This design allows the system to scale both horizontally (by adding more nodes) and vertically (by adding more CPU and memory per node).
- Inference queues: To protect the system from data bursts and processing delays, each model node has its own inference queue. The coordinator pushes data into these queues, and the model instances pull from them. This decouples data ingestion from scoring, provides backpressure, and, crucially, preserves the chronological order of data for each time series.
Handling missing data with exactly-once semantics
The core challenge with streaming imputation is knowing when a data point is truly missing versus just being delayed. The system solves this with a two-phase, “ACK-then-impute” barrier:
- Real-time scoring: For any given time interval t, the coordinator paginates through the source to fetch real records and sends them to the appropriate model nodes for scoring.
- Synchronization and imputation: The coordinator waits for an acknowledgment (ACK) from all model nodes, confirming they have processed the real data for interval t. This ACK barrier ensures that no imputation happens prematurely. Once synchronized, the coordinator sends a control message to trigger the imputation phase for any series that were silent.
Upon receiving this message, each model instance responsible for a silent series checks against a lateness threshold (e.g., one detector interval). If no real data has arrived within this window, the instance locks the (series, t) time slot and generates an imputed value. This lock is the key to the exactly-once guarantee: if the real data point arrives late, the system sees the lock and discards the late record, preventing duplicates and preserving the integrity of the timeline.
The sequence diagram in the following image illustrates this flow.
Conclusion
Klarna’s experience underscored a simple but easily overlooked truth: in real-world monitoring, “no data” is sometimes the anomaly. By treating silent intervals as a first-class signal rather than a gap to ignore, we closed a blind spot where critical outages could slip by undetected.
OpenSearch 2.17’s configurable imputation—with PREVIOUS, ZERO, and FIXED_VALUES strategies—gives users fine-grained control over missingness. Choose PREVIOUS when gaps shouldn’t trigger alerts or ZERO and FIXED_VALUES when absence itself is the signal. Combined with data-quality gating and exactly-once semantics, these capabilities enable reliable anomaly detection at scale.
Looking ahead, more sophisticated imputation methods—such as the proportional distribution and MAP-based techniques that achieve even higher AUC under severe missingness—could further enhance detection accuracy in future versions. For now, the principle is clear: define how your system should behave when data goes quiet, and make that explicit in your detector configuration. When you do, “no data” becomes a powerful part of your observability story—not a dangerous blind spot.
Appendix: Data quality formalization
We quantify how missingness affects learning and decisions via a bounded, monotone data-quality signal and expose it so users can judge how much confidence to place in the detector’s outputs—especially when imputation is active and model quality may be degraded—and decide when the data quality is high enough that an alert threshold has truly been met.
Let the shingle (window) length be $$L$$. A *shingle* is a sliding window of the last $$L$$ observations; at time $$t$$ we form the vector $$s_t = [x_{t-L+1}, \dots, x_t]$$ by concatenating the last $$L$$ tuples (if each $$x_t \in \mathbb{R}^p$$, then $$s_t \in \mathbb{R}^{pL}$$). Each step drops the oldest tuple and appends the newest, letting the detector capture short-term temporal patterns without an explicit state model.
$$
w_t \;=\; \sum_{j \in M_t} \alpha_j \;\in\; [0,1],
$$
so fully missing yields $$w_t=1$$ and fully observed yields $$w_t=0$$. We maintain a length-$$L$$ ring buffer of recent masses and define the total imputation mass in the shingle as
$$
S_t \;=\; \sum_{i=0}^{L-1} w_{t-i} \;\in\; [0,\,L].
$$
From this, we define the imputation fraction and its complementary quality signal as
$$
f_t \;=\; \frac{S_t}{L} \;\in\; [0,1],
\qquad
q_t \;=\; 1 – f_t \;\in\; [0,1].
$$
Operationally, updating the total mass is an $$O(1)$$ operation per time step:
$$
S_t \;=\; S_{t-1} \;+\; w_t \;-\; w_{t-L},
$$
which implements the aging effect by subtracting the oldest mass $$w_{t-L}$$ as it slides out of the shingle.
For simplicity, we can analyze the dynamics by treating any partially missing tuple as if it were fully observed. This reduces the imputation mass to a binary value: $$w_t=1$$ if the tuple is fully missing, and $$w_t=0$$ otherwise.
In this case, the total mass $$S_t$$ is simply the number of imputed tuples in the shingle, which we denote $$n^{\mathrm{imp}}_t$$. The evolution of this count follows the capped update rule:
$$
n^{\mathrm{imp}}_t \;=\;
\begin{cases}
\min\!\bigl(n^{\mathrm{imp}}_{t-1}+1,\; L\bigr), & \text{if fully missing at }\, t,\\[4pt]
\max\!\bigl(n^{\mathrm{imp}}_{t-1}-1,\; 0\bigr), & \text{if at least one real value is observed at }\, t,
\end{cases}
$$
with an additional aging decrement applied when timestamps advance and imputed tuples slide out of the shingle. The cap $$n^{\mathrm{imp}}_t \le L$$ ensures that $$f_t = n^{\mathrm{imp}}_t/L \le 1$$ at all times.
Quality update and gating
The system maintains a scalar data-quality statistic, $$\mathrm{DQ}_t$$, by applying **exponential smoothing** to the instantaneous quality signal $$q_t$$. This approach avoids sharp fluctuations and produces a more stable signal by computing a weighted average of the current quality value and its historical smoothed value. The update rule is:
$$
\mathrm{DQ}_t = \lambda \cdot q_t + (1-\lambda) \cdot \mathrm{DQ}_{t-1}
$$
where $$\lambda \in (0,1)$$ is a smoothing factor. Here, the new data quality score $$\mathrm{DQ}_t$$ is a blend of the new information from $$q_t$$ and the historical context stored in $$\mathrm{DQ}_{t-1}$$. A small $$\lambda$$ (e.g., 0.1) prioritizes history, creating a stable, slowly-changing signal. A larger $$\lambda$$ makes the score more responsive to recent changes.
The system then permits model updates only when the imputation burden is small:
$$
\text{update allowed at time } t \iff f_t \;<\; \tau,
$$
for a user-selectable threshold $$\tau$$ (commonly $$\tau \approx 0.5$$). This gating mechanism is crucial for preventing model degradation. By restricting updates during periods of high imputation, we avoid reinforcement on fabricated inputs. This preserves the model’s integrity by ensuring that it learns primarily from authentic data patterns.
Proposition (monotone drop and recovery)
Data quality in both models can be summarized compactly:
- Full‑missingness (binary). Track the count $$n^{\mathrm{imp}}_t \in \{0,\dots,L\}$$ of fully imputed tuples in the shingle. Then $$f_t = n^{\mathrm{imp}}_t/L$$ and $$q_t = 1 – f_t$$, with the capped update
$$
n^{\mathrm{imp}}_t =
\begin{cases}
\min\!\bigl(n^{\mathrm{imp}}_{t-1}+1,\; L\bigr), & \text{if fully missing at } t,\\[4pt]
\max\!\bigl(n^{\mathrm{imp}}_{t-1}-1,\; 0\bigr), & \text{otherwise.}
\end{cases}
$$
Aging is handled by the sliding window (shingle).
Partial‑missingness (fractional). Let the per‑tuple mass $$w_t \in [0,1]$$ be the weight of missing attributes. Maintain the window sum and fraction
$$
S_t \;=\; S_{t-1} + w_t – w_{t-L}, \qquad f_t \;=\; \frac{S_t}{L}, \qquad q_t \;=\; 1 – f_t.
$$
The binary model is the special case $$w_t \in \{0,1\}$$.
Bounds
For all $$t$$, we have $$0 \le f_t \le 1$$ and $$0 \le q_t \le 1$$.
Proof. In the binary model, $$0 \le n^{\mathrm{imp}}_t \le L$$ by construction, hence $$0\le f_t\le 1$$ and $$q_t=1-f_t\in[0,1]$$. In the fractional model, the window sum $$S_t$$ is the sum of the last $$L$$ mass terms, each of which lies in $$[0,1]$$. Therefore, $$0 \le S_t \le L$$, which implies $$f_t \in [0,1]$$ and $$q_t \in [0,1]$$.
Monotone drop
Binary model: Suppose there exists $$t_0$$ and $$K\ge 1$$ such that inputs are fully missing at each $$t_0,\dots,t_0+K-1$$. Then
$$
n^{\mathrm{imp}}_{t_0+m} \;=\; \min\!\bigl(n^{\mathrm{imp}}_{t_0-1}+m+1,\; L\bigr)\quad \text{for } m=0,\dots,K-1,
$$
hence $$n^{\mathrm{imp}}_t$$ is nondecreasing—strictly increasing while below $$L$$, then constant once it reaches $$L$$ (and it reaches $$L$$ in at most $$L$$ steps if the fully-missing run persists). Consequently $$f_t = n^{\mathrm{imp}}_t/L$$ is nondecreasing—strictly increasing while below $$1$$ (until the window is fully imputed), then constant—and $$q_t=1-f_t$$ is nonincreasing, bounded below by $$0$$.
Fractional model:
The dynamics of the fractional model are governed by the one-step change in the imputation fraction:
$$
S_t \;=\; \sum_{i=0}^{L-1} w_{t-i},
\qquad
f_t \;=\; \frac{S_t}{L},
\qquad
q_t \;=\; 1 – f_t.
$$
The window updates in $$O(1)$$ time via:
$$
S_t \;=\; S_{t-1} + w_t – w_{t-L}
\quad\Longrightarrow\quad
f_t – f_{t-1} \;=\; \frac{w_t – w_{t-L}}{L}.
$$
From this relationship, we can deduce the behavior:
- Bounds:
$$\min_{0\le i<L} w_{t-i} \;\le\; f_t \;\le\; \max_{0\le i<L} w_{t-i}.$$
- One-step monotonicity: At any step,
$$
f_t \text{ increases } \iff w_t \;>\; w_{t-L},
$$
$$
f_t \text{ decreases } \iff w_t \;<\; w_{t-L},
$$
$$
f_t \text{ unchanged } \iff w_t \;=\; w_{t-L}.
$$
Thus, the direction of change in $$f_t$$ is determined solely by comparing the entering mass $$w_t$$ with the leaving mass $$w_{t-L}$$.
- Monotonicity over an interval: If for every step in an index set $$\mathcal{T}$$ we have $$w_t \ge w_{t-L}$$, then $$\{f_t\}_{t\in\mathcal{T}}$$ is nondecreasing; if $$w_t \le w_{t-L}$$ for all $$t\in\mathcal{T}$$, it is nonincreasing. In particular, if the sequence $$(w_t)$$ is (globally) nondecreasing in $$t$$, then for all $$t \ge L$$ we have $$w_t \ge w_{t-L}$$ and hence $$f_t$$ is nondecreasing for all $$t \ge L$$ (the symmetric statement holds for a nonincreasing run).
Monotone recovery
Binary model: Suppose that from some $$t_1$$ onward, each new tuple is *not fully missing*. Then the update gives
$$
n^{\mathrm{imp}}_{t} \;=\; \max\!\bigl(n^{\mathrm{imp}}_{t-1}-1,\; 0\bigr)\quad\text{for all } t\ge t_1,
$$
hence $$n^{\mathrm{imp}}_t$$ is nonincreasing and reaches $$0$$ in at most $$L$$ steps; therefore $$f_t \downarrow 0$$ and $$q_t \uparrow 1$$ monotonically.
Fractional model: As mentioned previously, the exact one-step change is
$$
f_t – f_{t-1} \;=\; \frac{w_t – w_{t-L}}{L}.
$$
Hence, a sufficient and necessary single-step condition for recovery (downward move in $$f_t$$) is
$$
f_t \text{ decreases } \iff w_t \;<\; w_{t-L}.
$$
A simple sufficient condition for monotone recovery over an interval $$\{t_1,\dots,t_2\}$$ is
$$
w_t \;\le\; w_{t-L} \quad \text{for every } t \in \{t_1,\dots,t_2\}.
$$
Under this condition, $$\{f_t\}$$ is nonincreasing on that interval. Intuitively, each step replaces the leaving mass $$w_{t-L}$$ with an equal or smaller entering mass $$w_t$$, so the sliding average cannot increase.
Impact on smoothed data quality
The established monotonicity of the imputation fraction $$f_t$$ directly impacts the smoothed data quality statistic, $$\mathrm{DQ}_t$$.
Generally, any linear filter with nonnegative coefficients preserves the monotonicity of its input sequence (e.g., EUSIPCO 2000). An exponential moving average is one such filter—it has impulse‑response weights $$\{\lambda(1-\lambda)^k : k=0,1,2,\dots\}$$, all positive when $$0 \lt \lambda \lt 1$$. Since $$\mathrm{DQ}_t$$ is an exponential average of the instantaneous quality $$q_t = 1-f_t$$, it inherits these monotonic trends.
Also, because $$q_t$$ is always in the range $$[0, 1]$$, the smoothed statistic $$\mathrm{DQ}_t$$ is also guaranteed to remain within $$[0, 1]$$. This follows directly from the standard exponential‑smoothing recurrence, where the new value is a convex combination—i.e., a weighted average with nonnegative weights that sum to 1, so it lies between its inputs—of the previous smoothed value $$\mathrm{DQ}_{t-1}$$ and the current observation $$q_t$$ (specifically $$(1-\lambda)\mathrm{DQ}_{t-1}+\lambda q_t$$ with $$0 \lt \lambda \lt 1$$), ensuring that it never leaves the bounds defined by the input signal (see Wikipedia’s article on “Convex combination“). During a sustained period of missing data, as $$f_t$$ trends up, $$q_t$$ trends down, and $$\mathrm{DQ}_t$$ follows suit, decreasing smoothly. Conversely, when real data returns and $$f_t$$ trends down, $$q_t$$ trends up, and $$\mathrm{DQ}_t$$ reliably recovers towards 1. This ensures that the gating mechanism, which relies on these signals, is stable and responds to persistent changes in data quality rather than short-term noise.



